芯片资讯
- 发布日期:2024-11-18 07:40 点击次数:126
“噪声问题!”——这是每位电路板设计师都会听到的四个字。为了解决噪声问题,往往要花费数小时的时间进行实验室测试,以便揪出元凶,但最终却发现,噪声是由开关电源的布局不当而引起的。解决此类问题可能需要设计新的布局,导致产品延期和开发成本增加。
本文将提供有关印刷电路板(PCB)布局布线的指南,以帮助设计师避免此类噪声问题。作为例子的开关调节器布局采用双通道同步开关控制器 ADP1850,第一步是确定调节器的电流路径。然后,电流路径决定了器件在该低噪声布局布线设计中的位置。
PCB布局布线指南第一步:确定电流路径
在开关转换器设计中,高电流路径和低电流路径彼此非常靠近。交流(AC)路径携带有尖峰和噪声,高直流(DC)路径会产生相当大的压降,低电流路径往往对噪声很敏感。适当PCB布局布线的关键在于确定关键路径,然后安排器件,并提供足够的铜面积以免高电流破坏低电流。性能不佳的表现是接地反弹和噪声注入IC及系统的其余部分。
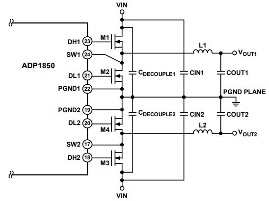
图1所示为一个同步降压调节器设计,它包括一个开关控制器和以下外部电源器件:高端开关、低端开关、电感、输入电容、输出电容和旁路电容。图1中的箭头表示高开关电流流向。必须小心放置这些电源器件,避免产生不良的寄生电容和电感,导致过大噪声、过冲、响铃振荡和接地反弹。

图1. 典型开关调节器(显示交流和直流电流路径)
诸如DH、DL、BST和SW之类的开关电流路径离开控制器后需妥善安排,避免产生过大寄生电感。这些线路承载的高δI/δt交流开关脉冲电流可能达到3 A以上并持续数纳秒。高电流环路必须很小,以尽可能降低输出响铃振荡,并且避免拾取额外的噪声。
低值、低幅度信号路径,如补偿和反馈器件等,对噪声很敏感。应让这些路径远离开关节点和电源器件,以免注入干扰噪声。
第二步:布局物理规划
PCB物理规划(floor plan)非常重要,必须使电流环路面积最小,并且合理安排电源器件,使得电流顺畅流动,避免尖角和窄小的路径。这将有助于减小寄生电容和电感,从而消除接地反弹。
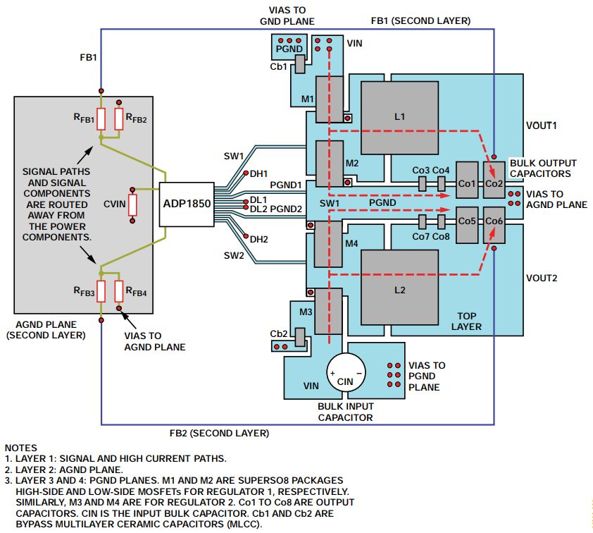
图2所示为采用开关控制器ADP1850的双路输出降压转换器的PCB布局。请注意,电源器件的布局将电流环路面积和寄生电感降至最小。虚线表示高电流路径。同步和异步控制器均可以使用这一物理规划技术。在异步控制器设计中,肖特基二极管取代低端开关。

图2. 采用ADP1850控制器的双路输出降压转换器的PCB布局
第三步:电源器件——MOSFET和电容(输入、旁路和输出)
顶部和底部电源开关处的电流波形是一个具有非常高δI/δt的脉冲。因此,连接各开关的路径应尽可能短,以尽量降低控制器拾取的噪声和电感环路传输的噪声。在PCB一侧上使用一对DPAK或SO-8封装的FET时,最好沿相反方向旋转这两个FET,使得开关节点位于该对FET的一侧,并利用合适的陶瓷旁路电容将高端漏电流旁路到低端源。务必将旁路电容尽可能靠近MOSFET放置(参见图2),以尽量减小穿过FET和电容的环路周围的电感。
输入旁路电容和输入大电容的放置对于控制接地反弹至关重要。输出滤波器电容的负端连接应尽可能靠近低端 MOSFET的源,这有助于减小引起接地反弹的环路电感。图2中的Cb1和Cb2是陶瓷旁路电容,这些电容的推荐值范围是1 μF至22 μF。对于高电流应用,应额外并联一个较大值的滤波器电容,如图2的CIN所示。
散热考虑和接地层
在重载条件下,功率MOSFET、电感和大电容的等效串联电阻(ESR)会产生大量的热。为了有效散热, 芯片采购平台图2的示例在这些电源器件下面放置了大面积的铜。
多层PCB的散热效果好于2层PCB。为了提高散热和导电性能,应在标准1盎司铜层上使用2盎司厚度的铜。多个 PGND层通过过孔连在一起也会有帮助。图3显示一个4层 PCB设计的顶层、第三层和第四层上均分布有PGND层。

图3. 截面图:连接PGND层以改善散热
这种多接地层方法能够隔离对噪声敏感的信号。如图2所 示,补偿器件、软启动电容、偏置输入旁路电容和输出反馈分压器电阻的负端全都连接到AGND层。请勿直接将任何高电流或高δI/δt路径连接到隔离AGND层。AGND是一个安静的接地层,其中没有大电流流过。
所有电源器件(如低端开关、旁路电容、输入和输出电容等)的负端连接到PGND层,该层承载高电流。
GND层内的压降可能相当大,以至于影响输出精度。通过一条宽走线将AGND层连接到输出电容的负端(参见图4),可以显著改善输出精度和负载调节。

图4. AGND层到PGND层的连接
AGND层一路扩展到输出电容,AGND层和PGND层在输出电容的负端连接到过孔。
图2显示了另一种连接AGND和PGND层的技术,AGND层通过输出大电容负端附近的过孔连接到PGND层。图3显示了PCB上某个位置的截面,AGND层和PGND层通过输出大电容负端附近的过孔相连。
电流检测路径
为了避免干扰噪声引起精度下降,电流模式开关调节器的电流检测路径布局必须妥当。双通道应用尤其要更加重视,消除任何通道间串扰。
双通道降压控制器ADP1850将低端MOSFET的导通电阻RDS(ON)用作控制环路架构的一部分。此架构在SWx与 PGNDx引脚之间检测流经低端MOSFET的电流。一个通道中的地电流噪声可能会耦合到相邻通道中。因此,务必使 SWx和PGNDx走线尽可能短,并将其放在靠近MOSFET的地方,以便精确检测电流。到SWx和PGNDx节点的连接务必采用开尔文检测技术,如图2和图5所示。注意,相应的 PGNDx走线连接到低端MOSFET的源。不要随意将PGND 层连接到PGNDx引脚。

图5. 两个通道的接地技术
相比之下,对于ADP1829等双通道电压模式控制器,PGND1和PGND2引脚则是直接通过过孔连接到PGND层。
反馈和限流检测路径
反馈(FB)和限流(ILIM)引脚是低信号电平输入,因此,它们对容性和感性噪声干扰敏感。FB和ILIM走线应避免靠近高δI/δt走线。注意不要让走线形成环路,导致不良电感增加。在ILIM和PGND引脚之间增加一个小MLCC去耦电容 (如22 pF),有助于对噪声进行进一步滤波。
开关节点
在开关调节器电路中,开关(SW)节点是噪声最高的地方,因为它承载着很大的交流和直流电压/电流。此SW节点需要较大面积的铜来尽可能降低阻性压降。将MOSFET和电感彼此靠近放在铜层上,可以使串联电阻和电感最小。
对电磁干扰、开关节点噪声和响铃振荡更敏感的应用可以使用一个小缓冲器。缓冲器由电阻和电容串联而成(参见图 6中的RSNUB和CSNUB),放在SW节点与PGND层之间,可以降 低SW节点上的响铃振荡和电磁干扰。注意,增加缓冲器可能会使整体效率略微下降0.2%到0.4%。

图6. 缓冲器和栅极电阻电阻
栅极驱动器路径
栅极驱动走线(DH和DL)也要处理高δI/δt,往往会产生响铃振荡和过冲。这些走线应尽可能短。最好直接布线,避免使用馈通过孔。如果必须使用过孔,则每条走线应使用两个过孔,以降低峰值电流密度和寄生电感。
在DH或DL引脚上串联一个小电阻(约2 Ω至4 Ω)可以减慢栅极驱动,从而也能降低栅极噪声和过冲。另外,BST与SW 引脚之间也可以连接一个电阻(参见图6)。在布局期间用0 Ω栅极电阻保留空间,可以提高日后进行评估的灵活性。增加的栅极电阻会延长栅极电荷上升和下降时间,导致 MOSFET的开关功率损耗提高。
总结
了解电流路径、其敏感性以及适当的器件放置,是消除 PCB布局设计噪声问题的关键。ADI公司的所有电源器件评估板都采用上述布局布线指导原则来实现最佳性能。评估板文件UG-204和UG-205详细说明了ADP1850相关的布局布线情况。
注意,所有开关电源都具有相同的元件和相似的电流路径敏感性。因此,以针对电流模式降压调节器的 ADP1850为 例说明的指导原则同样适用于电压模式和/或升压开关调节器的布局布线。
- 全球FPGA芯片市场布局2025-10-08
- 电子电路元器件套装与原理图解析:芯片分销商模式如何赋能电子设计2025-05-06
- 如何采用51单片机读写U盘2024-11-22
- STC单片机如何实现输出固定的脉冲个数2024-11-20
- ic交易网:继电器如何产生方向电动势2024-11-15
- 如何计算运算放大器带宽?2024-10-04
